
科技产业微剪报-09期趣炒股


编者按
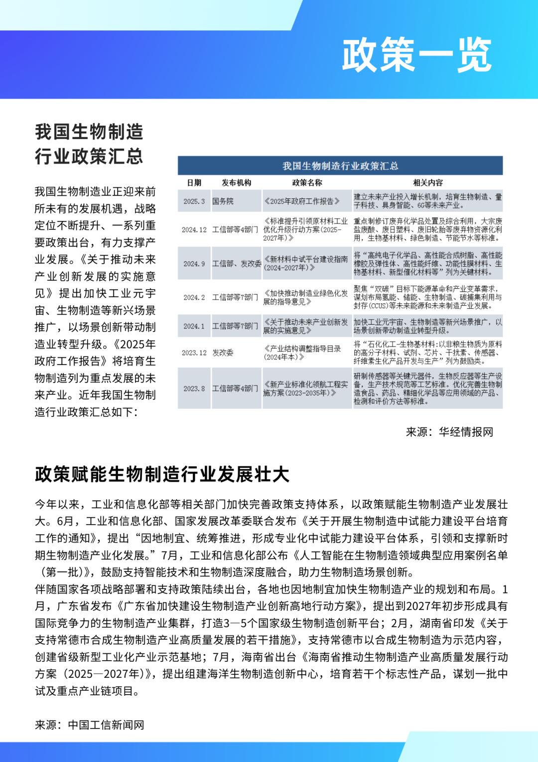
“生物制造”已连续两年被写入政府工作报告,2025年政府工作报告提出,建立未来产业投入增长机制,培育生物制造、量子科技、具身智能、6G等未来产业。伴随各项政策措施加速落地,我国生物制造产业发展迈入黄金期。预计到2030年我国生物制造产业规模将突破2.5万亿元,复合增长率达16.8%。
松山湖作为东莞布局生物技术产业的核心区域,目前已汇聚超过500家生物医药与健康企业,形成涵盖医疗器械、药品、核医学、干细胞等多领域的完整产业链。依托中国散裂中子源、松山湖材料实验室、香港城市大学(东莞)、广东医科大学等高端科研平台,松山湖积极推动“产学研医”深度融合,为生物制造提供技术转化和人才支撑。
松山湖图书馆始终秉承开发信息资源、提供信息服务的职能,《科技产业微剪报》围绕松山湖重点产业,挖掘、整合权威媒体发布的相关资讯,涵盖行业报告、政策法规、专家解读、科研进展、技术前沿等,每期聚焦一个产业的发展动态,为松山湖园区工作者及时掌握行业现状及未来发展趋势提供信息参考。
内容预览






科技信息服务

松山湖图书馆共享东莞市总分馆体系丰富的数字资源,同时与广东省科技图书馆开展深度战略合作,面向园区企事业单位、科研机构、政府部门提供免费的文献传递、科技查新、专利监测、专题定制、素养培训等深度信息服务,欢迎广大读者咨询。
趣炒股
天宇优配提示:文章来自网络,不代表本站观点。